全大萍教授、白莹副教授课题组在脱细胞基质水凝胶材料研究方面取得系列进展

发布人:网站管理员

       通过化学或物理方法将动物组织和器官去除主要细胞成分和免疫原性获得的脱细胞基质支架已成为目前组织工程研究的热点。这些支架可以较好地保留原组织或器官的细胞外基质蛋白成分、活性因子和天然的三维结构,相比于人工合成材料或天然的单一成分材料更具优势。它们能较好还原组织受损前的微环境,具有促进细胞粘附、增殖和分化的生物活性以及可生物降解的特性,并且有越来越多的报道证明其生物功能与修复效果具有组织特异性。但目前对于脱细胞基质的组成成分与组织特异性之间关系的认识仍非常有限。

       304永利集团全大萍教授、白莹副教授课题组近年来通过一系列材料学手段将神经组织(周围神经和脊髓等)来源的脱细胞基质支架转化为可注射、可加工的纳米纤维水凝胶。研究显示,与脊髓来源脱细胞基质水凝胶相比,周围神经来源脱细胞基质水凝胶(decellularized peripheral nerve matrix hydrogel,DNM-gel)在体外培养背根神经节时,可促进新生轴突的髓鞘化并抑制突触的形成,这一发现证实该生物源性材料除具有天然细胞外基质的高生物活性外,还具有明确的组织特异性(Adv. Funct. Mater. 2018, 1705739)。利用DNM-gel修饰具有取向结构的静电纺丝纤维,实现了神经轴突和施万细胞的协同快速定向生长(ACS Appl. Mater. Interfaces 2019, 11, 17167−17176)。采用相分离技术制备的多孔或多纵向通道DNM-gel水凝胶神经导管,在桥接大鼠坐骨神经缺损并促进其再生修复方面作用明显,具有很好的应用前景(Acta Biomater. 2018, 73, 326 – 338Mater. Sci. Eng. C 2020, DOI: 10.1016./j.msec.2020.111791)。由于脱细胞基质材料中含有丰富的蛋白多糖,具有良好的结合并缓释生长因子的能力,在双重因子的作用下(NGF、VEGF),体外观察到神经纤维与血管网络的协同伴生,体内观察到促进血管化并有效提高神经功能的恢复(Tissue Engineering Part A 2020, DOI: 10.1089/ten.tea.2020.0227)。

       近期该团队通过材料学、转录组学、基质组蛋白分析等多种手段,对脱细胞脊髓基质水凝胶(decellularized spinal cord matrix hydrogel,DSCM-gel)和DNM-gel进行了具体的分析比较。研究发现,两种脱细胞基质水凝胶保留了与细胞外基质类似的纳米纤维结构,但DSCM-gel的孔隙率和纤维直径略高于DNM-gel。将神经干/祖细胞(neural stem/progenitor cell,NSPC)包埋在脱细胞基质水凝胶中进行三维培养,发现DSCM-gel更有利于NSPC的存活、增殖和迁移,并且能够促进NSPC的神经元向分化(图1)。

image 193

图1. 脱细胞基质水凝胶的制备与SEM表征,水凝胶中的三维细胞培养证明DSCM-gel具有显著促进神经干细胞增殖、迁移和向神经元分化的能力。

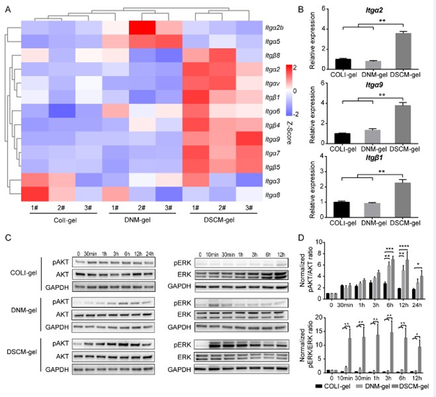
       结合RNA-Seq表达谱测序技术和生物信息学分析,发现DSCM-gel三维培养模式能明显促进NSPC神经元向分化以及加速神经元的成熟。转录组分析进一步表明,DSCM-gel通过调节整合素 (integrin) 基因(Itgα2Itgα9Itgβ9)的表达谱以及AKT/ERK相关信号通路来调控NSPC的行为(图2)。

image 194

图2. DSCM-gel调节整合素基因的表达谱和AKT/ERK相关信号通路调控NSPC的行为。

       蛋白质组学分析表明,DSCM组织特异性的细胞外基质蛋白,如层粘连蛋白(LAM)、肌腱蛋白家族(TNC)和一些可溶性生长因子(FGF2)可能参与了这些调控(图3)。此外,体内评估证实,DSCM-gel为大鼠脊髓全横断损伤后的内源性NSPC的募集和轴突再生提供了合适的微环境。

image 195

图3. 脱细胞脊髓基质水凝胶的制备及其有效促进神经干细胞增殖、分化和神经元向分化的潜在机制分析。

       将脱细胞基质提供的三维微环境与其特定的细胞调控作用相关联,对于多功能生物材料的设计和制造是至关重要的。该研究进一步加深了对组织来源脱细胞基质的组成成分、组织特异性和生物功能的理解,阐明了其影响神经干细胞命运的作用,同时也验证了脱细胞脊髓基质水凝胶作为转化生物材料在脊髓损伤修复中的巨大潜力。该工作近期发表在Biomaterials上,论文的第一作者为博士生徐毅炜,共同通讯作者为304永利集团材料科学与工程学院全大萍教授、白莹副教授与中国科学院广州健康与医药研究院张骁研究员。

304永利集团全大萍教授课题组现诚聘博士后与专职科研人员,欢迎具有高分子化学与物理、生物医用材料、细胞/分子生物学、动物实验等专业背景或相关经验的青年博士加盟。联系方式:邮箱(cesqdp@mail.sysu.edu.cn, 邮件标题注明:应聘岗位+毕业院校+本人姓名)或电话(020-84114030)。

 

论文链接:

https://www.sciencedirect.com/science/article/pii/S0142961220308425

https://onlinelibrary.wiley.com/doi/full/10.1002/adfm.201705739

https://pubs.acs.org/doi/pdf/10.1021/acsami.9b01066

https://www.sciencedirect.com/science/article/pii/S1742706118301910?via%3Dihub

https://www.sciencedirect.com/science/article/pii/S0928493120337103

https://www.liebertpub.com/doi/10.1089/ten.tea.2020.0227