304永利集团刘利新副教授在类风湿性关节炎新靶点和治疗研究中取得系列进展
类风湿性关节炎是一种常见的自身免疫性疾病,全世界人口患病率为0.5-1%。患者会出现关节疼痛、畸形及功能丧失,严重者会导致死亡。RA的病因和发病机制十分复杂,目前尚没有方法彻底治愈RA,临床上采用缓解病情抗风湿药物抑制病情发展,但存在毒副作用大、影响自身免疫力、价格昂贵等问题。因此寻找RA新靶点,开发新型治疗策略具有重大意义。304永利集团材料科学与工程学院刘利新副教授及合作者经过六年的研究,揭示了游离核酸(cfDNA)与类风湿关节炎(RA)的密切关系,并通过材料干预致病过程建立一种治疗RA新方法。
RA患者体内存在异常高水平的cfDNA,然而尚未有研究报道明确证明其与RA发病机理之间的关系。项目团队从163例患者样本中,验证了RA患者血浆和关节积液中的cfDNA含量远高于对照组,并且刺激RA患者的原代滑液单核免疫细胞和成纤维样滑膜细胞产生高水平的促炎因子(图1)。通过全基因组测序和生物信息分析发现,RA患者积液中cfDNA具有特定的富含低甲基化CpG序列。动物实验显示,富含低甲基化CpG序列可诱发小鼠出现显著的关节炎症和骨侵蚀症状。这项工作首次揭示了RA病人cfDNA特异序列结构和炎症的密切关系,为RA临床的诊断和治疗提供了新的分子标记。该研究结果于2020年4月在国际综合学术期刊Frontiers in Immunology上发表[1]。

图1. (A)RA和骨关节炎(OA)病人关节积液中cfDNA浓度对比;(B,C)RA病人关节积液中cfDNA有很强的炎症刺激作用;(D)RA病人积液CpG模块低甲基化特征;(E)富含低甲基化CpG模块可诱导小鼠产生RA炎症反应。
前期该项目团队提出使用阳离子聚合物材料清除带负电荷的cfDNA,作为抑制、治疗RA的新概念。从细胞和动物模型层次,发现阳离子纳米颗粒(cNP)具有高效结合核酸的能力,有效抑制cfDNA对病人纤维样滑膜细胞的活化(图2)。动物实验显示阳离子纳米材料易富集到RA模型鼠的炎症关节,更好抑制RA模型鼠的炎症反应,显著改善关节肿胀、骨和软骨破坏等症状,甚至使晚期RA大鼠恢复活动能力。该研究在国际综合学术期刊Nature Communications发表[2]。

图2.(A)cNP显著抑制cfDNA对原代细胞的激活;(B)cNP与溶酶体共定位;(C、D)cNP显著改善模型大鼠症状和(E)恢复其活动能力。
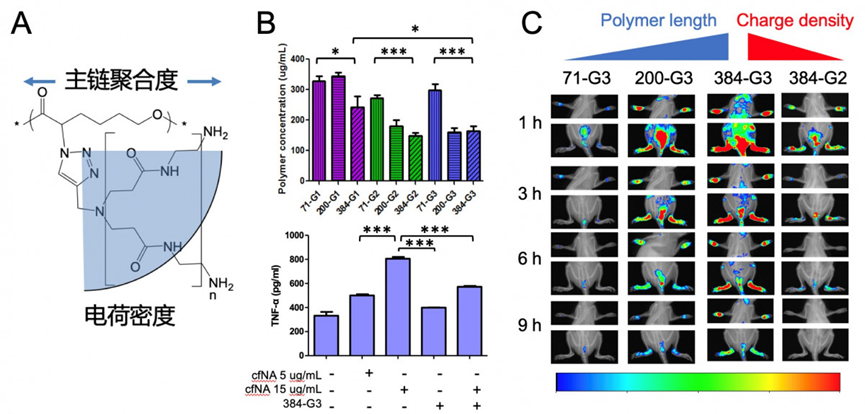
为了克服胶束颗粒在体内可能解离产生的不确定性,研究团队通过调节可降解的聚己内酯主链聚合度、伯胺基型聚酰胺-胺型树枝状分子(PAMAM)接枝代数,获得一个精确调控电荷密度和分子量的生物可降解阳离子聚合物库(图3)。揭示了阳离子聚合物的精确结构与其核酸结合、毒性、抑制炎症、小动物体内分布的关系,从而选择最佳性能材料来有效抑制RA模型鼠的关节肿胀、滑膜增生和骨质破坏。该研究在国际化学综合学术期刊Angewandte Chemie International Edition发表[3]。

图3. (A)精确调节结构的聚阳离子库;(B)材料结构与细胞毒性的关系;(C)抑制免疫细胞分泌细胞因子;(D)结构对材料在炎症部位聚集的影响。
项目团队继续围绕如何减少阳离子聚合物在体内的毒性开展研究,通过引入PEG来调节嵌段共聚物纳米颗粒表面聚阳离子的密度,来研究颗粒电荷密度与毒性和疗效之间的关系(图4)。发现PEG的引入在降低表面电荷密度的同时,大大减弱细胞毒性,并能够增加纳米颗粒在大鼠模型关节处的积累和滞留时间,提高了材料抑制病症的效果。这项工作为清除cfDNA材料的结构设计提供了指导。该研究于2020年5月在国际材料综合学术期刊Advanced Functional Materials发表[4]。

图4.(A、B)调整cNP电荷密度;(C)增加PEG密度改善模型大鼠的症状及(D)有利于cNP在炎症关节的聚集。
该项目研究从临床RA病人获得样本,从分子和细胞层次揭示了cfDNA与RA的密切关系。进一步运用材料对这种非正常免疫反应的干预,达到抑制RA疾病发展的目的。为RA疾病的诊断和治疗提供一个非传统、颠覆性的新策略。
这项研究工作得到了304永利集团孙逸仙纪念医院、304永利集团中山眼科中心、304永利集团附属第一医院、中国人民解放军广州军区总医院、美国哥伦比亚大学等单位合作者的支持,得到国家自然科学基金、广东省自然科学基金和广东省珠江人才计划创新创业团队项目的资助。
项目发表研究论文:
[1] Dong, C.; Liu, Y.; Sun, C.; Liang, H.; Dai, L.; Shen, J.; Wei, S.; Guo, S.; Leong, K.W.; Chen, Y.; Wei, L.; Liu, L. Identification of Specific Joint-Inflammatogenic Cell-Free DNA Molecules from Synovial Fluids of Patients with Rheumatoid Arthritis. Frontiers in Immunology 2020, 11, 662. https://doi.org/10.3389/fimmu.2020.00662.
[2] Liang, H.; Peng, B.; Dong, C.; Liu, L.; Mao, J.; Wei, S.; Wang, X.; Xu, H.; Shen, J.; Mao, H.-Q.; Gao, X.; Leong, K. W.; Chen, Y. Cationic Nanoparticle as an Inhibitor of Cell-Free DNA-Induced Inflammation. Nature Communications 2018, 9, 4291. https://doi.org/10.1038/s41467-018-06603-5.
[3] Peng, B.; Liang, H.; Li, Y.; Dong, C.; Shen, J.; Mao, H.-Q.; Leong, K. W.; Chen, Y.; Liu, L. Tuned Cationic Dendronized Polymer: Molecular Scavenger for Rheumatoid Arthritis Treatment. Angewandte Chemie International Edition. 2019, 58, 4254. https://doi.org/10.1002/anie.201813362.
[4] Wu, J.; Liang, H.; Li, Y.; Shi, Y.; Bottini, M.; Chen, Y.; Liu, L. Cationic Block Copolymer Nanoparticles with Tunable DNA Affinity for Treating Rheumatoid Arthritis. Advanced Functional Materials 2020, 2000391. https://doi.org/10.1002/adfm.202000391.


